欢迎您来到机电设备采购平台!
首页 > 交通工程 > 公路 >

2025年辽宁大通公路工程有限公司商品混凝土、水稳料询比采购第七批采购项目公告

2025年辽宁大通公路工程有限公司商品混凝土、水稳料询比采购第七批采购项目公告

  • 收藏
  • 打印
  • 字小
  • 字大+
信息时间:
2025-10-17
招标文件下载

  1. 采购条件

******有限公司商品混凝土、水稳料询比采购第七批采************有限公司 (以下简称“代理机构”)。本项目已具备采购条件,现对本项目进行公开询比采购,并对供应商进行资格后审。

  2. 项目概况与采购范围

  2.1项目概况

******有限公司承建的2025年辽宁省高速公路路基隧道维修养护工程设计施工总承包项目位于辽宁省,结合2024年设计回溯发现的隧道风险相对较大的一般风险(Ⅲ类)点及汛期排查出的隧道风险点,结合评审情况、现场复查及补充勘察工作,2025年拟进行处治工作。其中,对隧道(含长隧道)高陡边仰坡、排水系统病害,进行增设防护措施并及时修复综合排水系统,现对(丹东分公司)施工所需的商品混凝土、水稳料进行采购。

  2.2 采购范围

******有限公司商品混凝土、水稳料的供应、运输、验收及储存,产品售后服务保障。

  2.3 标段划分

  本项目共划分1个标段,具体采购情况如下:

51

  2.4 供货周期

  自合同签订之日起至2025年11月15日(具体时间以采购人通知为准)。

  2.5 供货地点

  辽宁省丹东市及周边市县范围(具体地点以采购人通知为准)。

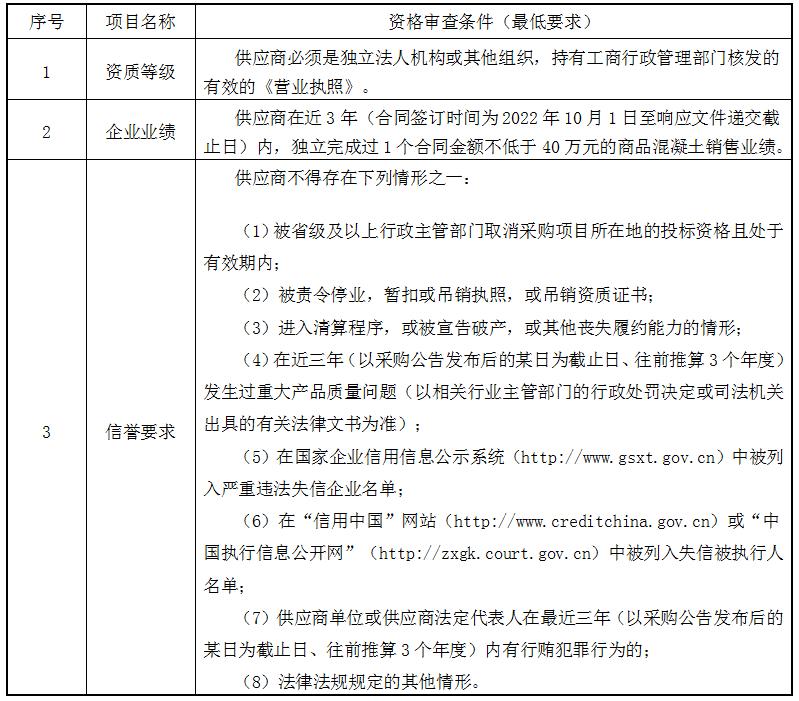
  3. 供应商资格条件

  3.1 本次询比采购要求供应商必须同时具备的资格要求详见下表:

52

  3.2 本项目 不接受 联合体响应。

  3.3与采购人存在利害关系可能影响采购公正性的单位,不得参加响应;与辽宁交投电子招标采购平台的软件运维单位存在控股或者管理关系可能影响采购公正性的单位,不得参加响应;单位负责人为同一人或存在控股、管理关系的不同单位,不得参加同一标段响应;响应单位的电子招采平台注册人员不得与参与同一标段响应的其他单位法定代表人为同一人,否则,相关响应均无效。

  4. 采购文件的获取

******集团电子招标采购平台(以下简称“辽宁交投电子招标采购平台”,网址:****** )进行注册登记。

  4.2 完成注册登记后,请于 2025 年 10 月 18 日00时00分至 2025 年 10 月 20 日23时59分,(北京时间,下同),登录“辽宁交投电子招标采购平台”,按标段分别下载采购文件(具体操作参见“辽宁交投电子招标采购平台”—帮助中心—采购(采购)文件下载指南),采购文件下载不收取任何费用。

  未按规定从“辽宁交投电子招标采购平台”下载采购文件的,采购人拒收其响应文件。

  5. 响应文件的递交及相关事宜

  5.1 响应文件应为加密的响应文件。响应文件递交的截止时间(响应截止时间,下同)为 2025 年 10 月 27 日 9 时 00 分。

  5.2 供应商应在响应文件递交截止时间前,登录“辽宁交投电子招标采购平台”,明确所响应标段,按所响应标段分别递交加密的电子响应文件,响应文件需通过CA数字证书上传。(注:供应商上传所响应标段的响应文件,应在采购文件下载期间下载对应标段采购文件,否则所响应标段响应文件将无法上传。)

  供应商完成响应文件上传后,“辽宁交投电子招标采购平台”即时向供应商发出电子签收凭证,递交时间以电子签收凭证载明的传输完成时间为准。逾期未完成上传或未按规定加密的响应文件,采购人予以拒收。

  5.3 响应文件应通过“辽宁交投响应文件编制工具”完成编制。编制工具及操作流程详见门户(“辽宁交投电子招标采购平台”—帮助中心—工具下载/操作手册)。

  5.4 响应文件的制作、网上递交、开启响应文件等环节需要使用CA数字证书。CA数字证书办理流程详见门户(“辽宁交投电子招标采购平台”—帮助中心—CA办理)。

  5.5 供应商自行准备电子设备,并保证网络畅通,参与响应活动,确保在规定时间内完成解密。

  6. 评审办法

  本项目评审办法采用(最低价法),评审标准和方法详见采购文件第三章。

  7. 发布公告的媒介

************集团电子招标采购平台》(******)、《中国招标投标公共服务平台》(******)上发布。

  8.监督部门

******管理中心 ???????联系电话:024-******

******有限责任公司纪检部 ???????????联系电话:024-******

******有限公司纪检部 ???????????????联系电话:024-******

  9.联系方式

******有限公司

  地 ???址:沈阳市苏家屯区河榕路1号

  联 系 人:李女士

  电 ???话:******

******有限公司

  地 ???址:北京市海淀区车公庄西路25号1幢4-5层

  联 系 人:邓先生

  电 ???话:024-******

  邮 ???箱:******

查看项目详细信息

版权免责声明

【1】凡本网注明"来源:机电设备采购平台"的所有文字、图片和音视频稿件,版权均属于机电设备采购平台,转载请必须注明机机电设备采购平台,违反者本网将追究相关法律责任。

【2】本网转载并注明自其它来源的作品,是本着为读者传递更多信息之目的,并不代表本网赞同其观点或证实其内容的真实性,不承担此类作品侵权行为的直接责任及连带责任。其他媒体、网站或个人从本网转载时,必须保留本网注明的作品来源,并自负版权等法律责任。

【3】如涉及作品内容、版权等问题,请在作品发表之日起一周内与本网联系。

分享到朋友圈
一天内免费查看信息来源站点

分享成功后点击跳转

注册使用者、商机更精准
姓名:*
手机号:*
验证码:* 发送验证码 已发送(60s)
机构名称:
职位:
供应产品:

开通黄金会员,即可查看实时商机信息(30条/天)

每天提供100000+条招投标采购信息,随时掌握最新发布的商机,实时更新

开通地区选择
全国
浙江
黄金会员权益
查看信息(30条/天)
信息订阅(5组)
来源跳转验证(30次)
附件下载(部分正文涵盖)
铂金会员权益 (包含黄金会员权益)
查看信息(100条/天)
信息订阅(10组)
来源跳转验证(100次)
项目导出(100条)
附件下载(部分正文涵盖)
钻石会员权益 (包含铂金会员权益)
查看信息(无限制)
信息订阅(无限制)
来源跳转验证(无限制)
企业推荐
项目导出(1000条)
企业信息
附件下载(部分正文涵盖)

抱歉,您当前会员等级权限不够!

此功能只对更高等级会员开放,立即提升会员等级!享受更多权益及功能

请扫码添加客服微信或拨打客服热线 0571-28951270 提升会员等级
订单创建成功,打开微信扫一扫完成付款

打开微信扫一扫完成付款

商品名称 暂无
订单编号 暂无
支付方式 微信支付
微信支付 ¥ 249
切换方式

切换到支付宝支付

关注微信
关注微信
关注App
关注App
微信客服
微信客服
返回顶部