欢迎您来到机电设备采购平台!
首页 >

合肥文旅城市运营管理有限公司2026年员工工作服采购招标文件补疑1

合肥文旅城市运营管理有限公司2026年员工工作服采购招标文件补疑1

  • 收藏
  • 打印
  • 字小
  • 字大+
信息时间:
2025-10-16
招标文件下载

******有限公司2026年员工工作服采购招标文件补疑1(项目编号:2025WLCSYYZB007号)

 

第一部分:投标人疑问答复内容

1.招标文件第4页,投标人资格要求中“2.3 业绩要求:自2020 年1月1日以来(以合同签订时间为准),投标人须具有1家及以上工作服(采购人提供与采购项目相匹配的货物)供货业绩。”的“与采购项目相匹配的供货业绩”怎么理解?

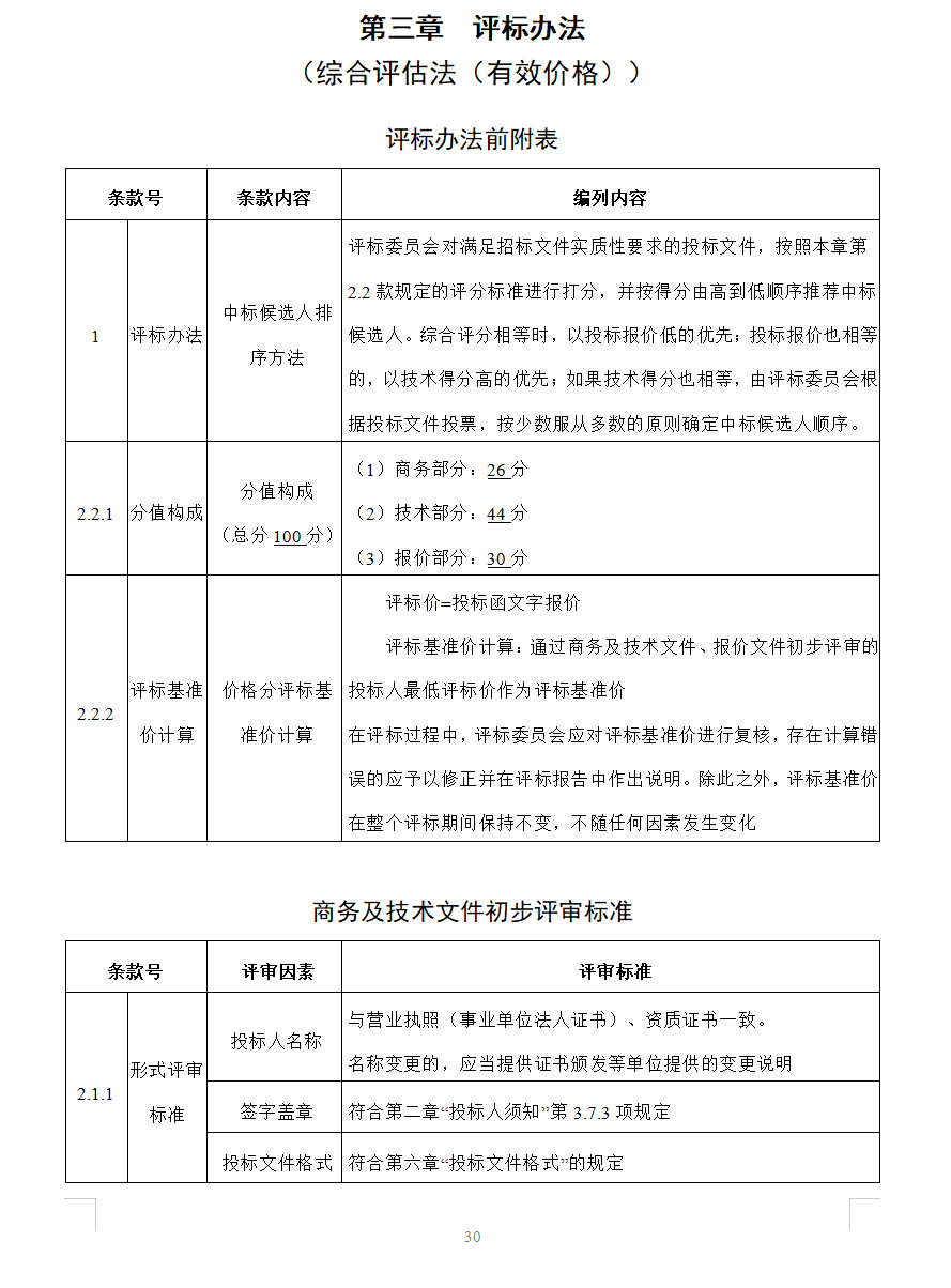
答:自2020年1月1日以来(以合同签订时间为准)投标人具有工作服供货业绩即可。2.招标文件第30页2.2.2报价合理性得分评标基准价计算部分如何计算?

答:本次招标只设置最低评标价为基准价。见下表:


3.招标文件第48页供货需求部分材质有何要求?


4.付款方式是什么?

答:见招标文件51页,本合同采用分批次交付与付款。每批次货物经招标人验收合格并出具书面确认文件后,招标人在收到投标人开具的合法有效的增值税专用发票后三十个工作日内,支付该批次价款总额的【95%】。剩余【5%】作为该批次货物的质量保证金,在质保期(见本合同第七条)届满且无质量问题后【三十个工作日内】一次性无息付清。

第二部分:关于本项目开标时间的变更

原开标时间:2025年10月20日09时30分

现调整为:2025年10月23日09时30分

同步调整事项如下:

投标文件递交截止时间顺延至2025年10月23日09时30分;投标保证金到账截止时间顺延至2025年10月22日17时00分;开标地点保持不变。

注:此补疑视同招标文件的组成部分,与招标文件具有同等法律效力,请投标人及时下载,由此给各投标人带来的不便请谅解。

******有限公司

2025年10月16日

查看项目详细信息

版权免责声明

【1】凡本网注明"来源:机电设备采购平台"的所有文字、图片和音视频稿件,版权均属于机电设备采购平台,转载请必须注明机机电设备采购平台,违反者本网将追究相关法律责任。

【2】本网转载并注明自其它来源的作品,是本着为读者传递更多信息之目的,并不代表本网赞同其观点或证实其内容的真实性,不承担此类作品侵权行为的直接责任及连带责任。其他媒体、网站或个人从本网转载时,必须保留本网注明的作品来源,并自负版权等法律责任。

【3】如涉及作品内容、版权等问题,请在作品发表之日起一周内与本网联系。

分享到朋友圈
一天内免费查看信息来源站点

分享成功后点击跳转

注册使用者、商机更精准
姓名:*
手机号:*
验证码:* 发送验证码 已发送(60s)
机构名称:
职位:
供应产品:

开通黄金会员,即可查看实时商机信息(30条/天)

每天提供100000+条招投标采购信息,随时掌握最新发布的商机,实时更新

开通地区选择
全国
浙江
黄金会员权益
查看信息(30条/天)
信息订阅(5组)
来源跳转验证(30次)
附件下载(部分正文涵盖)
铂金会员权益 (包含黄金会员权益)
查看信息(100条/天)
信息订阅(10组)
来源跳转验证(100次)
项目导出(100条)
附件下载(部分正文涵盖)
钻石会员权益 (包含铂金会员权益)
查看信息(无限制)
信息订阅(无限制)
来源跳转验证(无限制)
企业推荐
项目导出(1000条)
企业信息
附件下载(部分正文涵盖)

抱歉,您当前会员等级权限不够!

此功能只对更高等级会员开放,立即提升会员等级!享受更多权益及功能

请扫码添加客服微信或拨打客服热线 0571-28951270 提升会员等级
订单创建成功,打开微信扫一扫完成付款

打开微信扫一扫完成付款

商品名称 暂无
订单编号 暂无
支付方式 微信支付
微信支付 ¥ 249
切换方式

切换到支付宝支付

关注微信
关注微信
关注App
关注App
微信客服
微信客服
返回顶部